Agency Departments
The FMCS Organization – Functionally Focused, Nationally Networked
FMCS is headquartered in Washington, DC, and delivers services nationally through a network of field offices, home offices, virtual delivery (video teleconference), hybrid delivery (video and in-person combined), and traveling mediators. Our staff uses every means available to stay close to our clients.
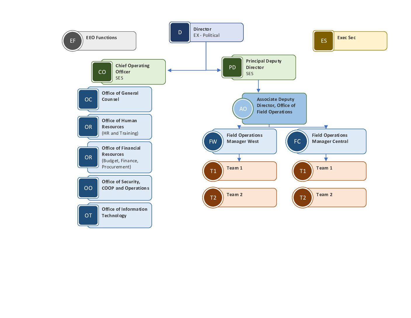
Office of the Director
-
- EEO Functions
- Exec Sec
- Chief Operating Officer
- Office of the General Counsel
- Office of Human Resources
- Office of Financial Resources
- Office of Security, COOP, and Operations
- Office of Information Technology
- Office of Operational Security
- Office of the General Counsel
- Principal Deputy Director
- National Representative
- Associate Deputy Director, Office of Field Operations
-
-
- Field Operations Manager West
- Field Operations Manager Central
-

